



重汽汕德卡被服洗滌車車型介紹
被服洗滌車整車主要由機動性能較高的二類底盤、兩側拓展翻板系統、水電保障系統、洗滌設備等組成。該車主要特點:
(1)整車機動性高,通過能力強;
(2)廂體左右側設計有拓展翻板,拓展空間大可以同時容納多名人員操作;
(3)配備車載發電機自主供電,也可采用外接市電或電源車輸入;
(4)整車配備專用洗滌設備及輔助設施,滿足野外洗滌保障要求。
整車上裝為整體式框架結構,龍骨采用優質鋁合金型材焊接,外蒙皮為航空鋁材,廂體四壁和頂板均為真空負壓復合板材結構,廂體外廓采用專用鋁型材包角,滿足輕量化和整車強度要求。車輛頂部四周配備頻閃警燈及場地照明燈,下裙邊設計有專用雜物艙;車門、艙門均采用專用型材結構,可靠性高并具有良好的密封性。廂體內采用優質塑膠地板,防滑防腐耐酸耐堿;廂體四壁及頂部骨架填充隔音隔熱材料,室內裝飾采用不銹鋼拉絲板材料,整車優質烤漆工藝主色為消防紅,可以根據用戶需求設計軍警制式外觀車貼。
按照野外洗滌保障實際要求,車內配置齊全,配備洗衣模塊、儲存模塊、發電模塊、晾衣掛衣模塊、 凈水供水模塊、清洗模塊。設備布置和整車載荷分布符合國家法規標準要求,滿足人機工程需要。整車專用配置有電氣系統、水路系統及專用設備,從而實現整車的水、電系統的綜合控制,保障各專用設備正常使用。
車廂采用擴展翻板結構,采用遙控自動控制。廂體外蒙皮采用覆膜鋁板,隔層采用聚氨酯發泡填充,保溫層厚度均勻、飽滿,具有抗老化耐腐蝕能力,防火性能符合ZBT09001的規定。廂體內外包型材、門結構采用鋁型材,各開孔和承重處均設計骨架滿足艙體的承重及安裝要求。所有線束均預埋在廂體的大板內,采用絕緣膠管保護。廂板結構隔熱保溫、防雨、防火、防熱輻射、防蟲蛀性能優異。
專用于提高野外執行任務保障能力。廣泛適用于軍隊、公安特勤、消防、醫療衛生、搶險、應急救援等多種用途。
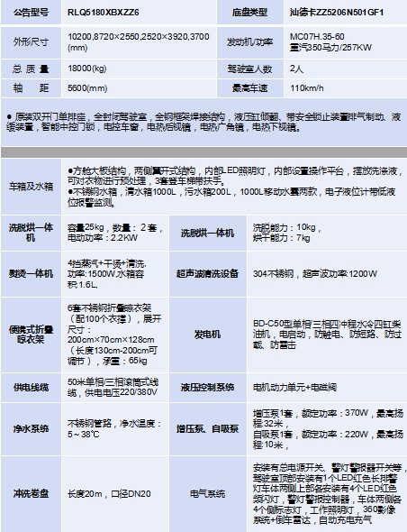
產品參數:
公告型號:RL05180XBX2X
底盤類型:汕德卡ZZ5206N501GF1
外形尺寸(mm):10200.8720x2550,2520x3920,3700
發動機/功率 :MC07H.35-60/重汽350馬力/257KW
總質量:18000(kg)
駕駛室人數:2人
軸距:5600(mm)
最高車速:110km/h
底盤配置:原裝雙開門單排座,全封閉駕駛室,全鋼框架焊接結構,液壓缸傾翻、帶安全鎖止裝置排氣制動、液緩裝置,智能中控門鎖,電控車窗,電熱后視鏡,電熱廣角鏡,電熱下視鏡。
車箱及水箱:方艙大板結構,兩側翼開式結構,內部LED照明燈,內部設置操作平臺,擺放洗滌液,可對衣物進行預處理,3套登車梯帶扶手。·不銹鋼水箱,清水箱1000L,污水箱200L,1000L移動水囊兩款,電子液位計帶低液
位報警監測。
洗脫烘一體機:容量25kg,數量:2套,電動功率:2.2KW
洗脫烘一體機:烘干能力:7kg,洗脫能力:10kg,
熨燙一體機:4擋蒸汽+干燙+清洗,功率:1500W,水箱容積:1.6L
超聲波清洗設備:304不銹鋼,超聲波功率:1200W
便攜式折疊晾衣架:6套不銹鋼折疊晾衣架(配100個衣撐),展開尺寸:200cmx70cmx128cm(長度130cm-200cm可調節),承重:65kg
發電機:BD-C50型單相/三相四沖程水冷四缸柴油機,電啟動,防觸電、防短路、防過載、防雷擊
供電線纜:50米單相/三相滾筒式線纜,供電電壓220/380V
液壓控制系統:電機動力單元+電磁閥
凈水系統:不銹鋼管路,凈水溫度:5~38℃
增壓泵、自吸泵:增壓泵1套,額定功率:370W,最高揚程:32米,
自吸泵1套,額定功率:220W,最高揚程:10米,
沖洗卷盤:長度20m,口徑DN20
電氣系統:安裝有總電源開關、警燈警報器開關等,駕駛室頂部安裝有1個LED紅色長排警燈,車體兩側上部各安裝有4個LED紅色頻閃燈,警燈警報控制器,車體兩側各4個側標志燈,工作照明燈,360影像系統+倒車雷達,自動充電充氣。
![]() |